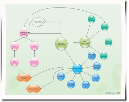
Wort der Woche
Dieses Konzept, das ich vor vielen Jahren entwickelt und umgesetzt habe, verfolgt mehrere Ziele:
Grundlagen:
- Es wird nur auf einem A5-Papier geschrieben. Dies verhindert, dass die Texte zu lang werden.
- Die Arbeit kann in ganz einfacher Form bereits in der 1. Klasse GS beginnen (z.B. Wort und Zeichnung)
- Die Texte werden allen Kindern zur Verfügung gestellt und sind ein Teil des Lesematerials.
- Jedes Kind sucht sich sein Wort, das es bearbeiten möchte und es gibt keine Vorgaben durch die Lehrpersonen, d.h. jedes Wort wird akzeptiert.
- Das Kind verfasst einen Text auf einem A5-Blatt (dazu steht den Kindern ein 'Faulenzer' zur Verfügung. Die Texte werden unterschiedlich sein, jedes Kind arbeitet nach seinen Fertigkeiten und Fähigkeiten.
- Der Text wird gemeinsam mit der Lehrperson korrigiert und anschließend wird er sauber auf ein neues Blatt geschrieben.
- Dabei stehen verschiedene Möglichkeiten zur Verfügung: Handschrift, Computer, Druckerei.
- Zum Abschluss wird das Blatt ästhetisch gestaltet: Zeichnungen, Grafiken, Bilder....
- Der Text wird nach Abschluss für alle verfügbar gemacht: Wäscheleine, Pinnwand oder ähnliches.
- Bei Texten, die den Kindern gefallen, können sie einen Punkt anbringen.
- Am Ende der Woche werden einzelne Texte, die die meisten Punkte erhalten haben, vor der Gruppe vorgelesen. Hier gilt es, darauf zu achten, dass alle Kinder irgendwann ihren Text vorlesen können.
Erweiterungen:
- Es können verschiedenste Textsorten genutzt werden: Reihensätze, Sachtexte, Geschichten, Gedichte wie Elfchen oder Haikus.
- Neue Textarten wird immer nur einem Kind vermittelt, anschließend verbreitet sich das durch das Imitationslernen in der Klasse.
- Die Texte werden digitalisiert und als eigene Karteikarten (plastifizieren) als Lesematerial allen Kindern zur Verfügung gestellt. Damit hat man eine große Anzahl an spannenden Texten mit unterschiedlicher Qualität zur Verfügung.
- Es gilt, darauf zu achten, dass die Qualität der Arbeit im Laufe der Zeit gesteigert wird. Beginnt ein Kind mit Reihensätzen, sollte es irgendwann auch andere Textsorten kennenlernen.
- Die Texte sind auch hervorragend für Sprachübungen geeignet, sei es für Rechtschreibung wie Grammatik.
- Interessant wird es dann auch im Zusammenhang mit den 'Interessenskomplexen' nach Freinet, das ich demnächst vorstellen werde.
Bildgeschichten
![]() |
Eine spannende Aktivität für die Kinder ist das Erstellen von Bildgeschichten, die kaum Grenzen kennen. Dafür gibt es ein nettes Online-Tool, mit dem sich das bewerkstelligen lässt: ToonyTool |
Dieses Werkzeug bietet sehr viele Möglichkeiten der Gestaltung von Bildgeschichten, die neben der klassischen Variante der statischen Bilder sogar kleine Animationen erlaubt.
Für den Unterricht ist dies ein spannendes Werkzeug, das für verschiedenste Aktivitäten und Fächer eingesetzt werden kann.
Der Einsatz dieses Tools, das bereits in der 2. bzw. ab der 3. Klasse Grundschule eingesetzt werden kann, kann mit kleinen Aufträgen beginnen, wo die Kinder sich mit der Nutzung des Werkzeugs vertraut machen.
In dieser Phase macht es Sinn, dass die Kinder wirklich die verschiedenen Möglichkeiten erproben dürfen, da die Neugierde sehr groß ist und die Kinder ihre Experimentierfreude ausleben sollen. Dazu ist es auf keinem Fall notwendig, dass alle gleichzeitig sich mit dem Tool auseinandersetzen. Vielmehr hat sich das 'Schneeballsystem' (das ich übrigens bei allen Tools so einsetze) bewährt. (Mediennutzung nach Baacke)
Als Lehrperson muss man die Grundfunktionen kennen, alles weitere überlässt man den Kindern, die dann aber die Aufgabe haben, ihre neuen Fertigkeiten anderen Kindern weiterzugeben. Im Helfersystem kann so Schritt für Schritt das Programm entdeckt werden.
Wo ist ein Einsatz denkbar (es handelt sich nur um Ideen, die selbstverständlich nicht vollständig sind):
- eigene Geschichten
- Darstellung von Sachthemen aus Geschichte, Geografie, Naturwissenschaften
- mathematische Aufgaben
- das Leben berühmter Persönlichkeiten
- Geschichten aus der Geschichte
- Fabeln und Märchen
- Fantasiegeschichten
- Abläufe von Prozessen
- Geschichten aus der Musik und Kunst
- ...
Die Arbeiten können online verfügbar gemacht werden, sie können aber auch ausgedruckt werden. (Mediengestaltung nach Baacke)
Es empfiehlt sich, auch mal in einer kleinen Lehrergruppe zusammen Geschichten mit dem Tool zu entwickeln und gemeinsam darüber zu diskutieren, wie man sie aufarbeiten könnte.
Auf der medienkritischen Dimension nach Baacke bietet es sich an, mit den Kindern mehrere Aspekte punktuell zu diskutieren:
- Gestaltung
- Größen und Tiefen sowie Position im 'Raum' der Objekte
- Spiel mit Farben
- Copyright
- Veröffentlichungen (was passiert, wenn es die 'ganze' Welt sehen kann)
- Art der Dialoge und ihre Darstellung
- Was kennzeichnet Comics? Merkmale
Eine Stärke ist sicher darin gegeben, dass diese Art des Arbeitens auch Kindern entgegenkommt, die nicht gerne schreiben oder auch weniger geschickt darin sind. Diese haben die Möglichkeit, über einen anderen Weg ihre Geschichten darzustellen und bekommen so auch Erfolgserlebnisse.
Sommergeschichten multimedial
|
Nach einem hoffentlich schönen Sommer bringen die Kinder eine Menge von Erlebnissen mit in die Schule. Häufig möchten sie erzählen, sich mitteilen und andere daran teilnehmen lassen. |
Wer kennt sie nicht, die Geschichten, die die Kinder im Unterricht als Aufsatz verfassen, sei es freiwillig oder auch als Arbeiten von Seiten der Lehrpersonen.
Es geht aber auch anders, nämlich als multimediale Geschichten in den Blogs. Es ist ein anderer Zugang, aber ideal, um auch die kreative Seite der Medien zu nutzen. Die Kinder werden zu Produzenten, Gestaltern und entdecken die Funktionsweise verschiedener digitaler Werkzeuge. Diese Arbeit lässt sich ab der 3. Klasse Grundschule sehr selbstständig von den Kindern nach einer Einlernphase umsetzen - und sie macht ihnen großen Spaß.
Was braucht es dazu:
- den Klassenblog mit einer eigenen Kategorie (z.B. Sommergeschichten)
- Fotos der Kinder, die sie mitbringen
- Videos, die sie gedreht haben (kann sein, muss aber nicht)
- Interviews der Kinder als Video (eine Möglichkeit und auch für höhere Klassen gedacht)
Die Kinder erstellen die Texte im Vorfeld und nach der Korrektur werden sie in den Blog geschrieben oder kopiert (falls sie ihn mit einer Textverarbeitung erstellt haben).
Die Erlebnisse können dann mit eigenen Fotos oder auch Zeichnungen erweitert werden. Für die Kleineren kann man auch Animationen der Kinder mit Vips erstellen und einbinden.
Möchte man die Geschichten noch mehr aufwerten und multimedialer gestalten, bieten sich auch Audios oder sogar Videos an, die die Kinder mit Hilfe von Smartphones oder Tablets selbst erstellen.
Audio: Manchmal kann es spannend sein, Geräusche oder Geräuschkulissen mit einzubinden. Es gibt ausreichende Webseiten, die solche Audiodateien zur Verfügung stellen.
Die Kinder können aber auch selbst Audiodateien erstellen und diese dann hochladen. Damit wird die Geschichte sehr viel spannender.
Video: Die Kinder erstellen eigene Videos, in welchem sie als Interviewpartner Episoden aus dem Urlaub erzählen. Ideal ist es, wenn man das Smartphone oder Tablelt mit Hilfe eines eigenen Stativs befestigt, damit es ruhig bleibt. Die kann man auch mit Karton selbst herstellen.
In höheren Klassen kann man die Geschichten auch anders aufrollen: die Kinder erzählen kurze Episoden aus dem Urlaub und erweitern ihre Erzählungen mit Hintergrundinformationen, z.B. geografische, botanische oder historische. Auf diese Weise kann die Erzählung noch erheblich erweitert werden. Beim Besuch von Burgen bieten sich z.B. Sagen an, die sie mit einbinden. Beim Monte di castello lässt sich das Kapitel Fibonaccizahlen aufarbeiten (Infos im Internet).
Die Filme sollten kurz sein, ideal sind mehrere kurze Videos, die die Kinder selbst machen. Im Vorfeld überlegen sie sich die Fragen oder auch die Texte. Ideal ist es, wenn z.B. die Interviews auch in Kombination mit Bildern bzw. Fotos stehen, die sie nutzen.
Weiterführung:
Die Erzählungen, erweitert um Sachinformationen, sind ein toller Pool für Themen, an denen die Kinder interessiert sind. Sie können Grundlage für die 'persönlichen Themen' sein, aber auch für gemeinsame Klassenthemen.
Es bietet sich auch als Pool für verschiedene Fächer an. Denkbar ist es auch, Teile der Geschichten in Italienisch oder Englisch zu erstellen, besonders interessant auch mit der Kombination von Videos.
Erweitern kann man das Ganze, indem man an Stelle der Blogs von blikk das Angebot von Jimdo benutzt, ideal, wenn man unterwegs die eigenen Geschichten vor Ort entwickeln möchte. Ein großer Nachteil bei diesem Programm ist, dass Videos auf Youtube veröffentlicht werden müssen. Es ist auch in der Bedienung komplexer. Es ist aber auf jeden Fall für den persönlichen Bedarf sehr interessant, da man nichts nach außen veröffentlichen muss und nur die Leute Zugang erhalten, die man einlädt.
Neue Filme von Karamela
|
Seit gestern gibt es für die Kinder neue Filme von Karamela, die sich mit dem Bereich der Kommunikation und Gesundheit auseinandersetzen. |
Die Titel der drei Filme, die Sie im Bereich der Kids - damals.hier finden (Symbol ist die Uhr), lauten:
Wie bereits die Titel verraten, geht es um das Thema Selbstwert, Essen sowie Konflikte.
Dazu könnten spannende Aufgaben von Seiten der Lehrpersonen entwickelt werden, die als Basis für die Arbeit dienen.
Vom gemeinsamen zum persönlichen Thema
In diesen Zeiten zeigt sich, wie wichtig es ist, dass die Kinder bereits frühzeitig anfangen, selbstständig und eigenverantwortlich zu arbeiten. Dazu wird in den reformpädagogischen Klassen in Südtirol in Anlehnung an das Konzept von Freinet seit langem am Konzept des persönlichen Themas gearbeitet. Es wird bereits in zahlreichen Klassen umgesetzt und kann in einem Entwicklungsprozess bis zur Sekundarstufe II weitergeführt werden.
Zu diesem Zweck entsteht aktuell eine Beschreibung, wie man das in all seinen Aspekten umsetzen kann. Dabei ist der zentrale Aspekt die Entwicklung von Kompetenzen aus konstruktivistischer Sicht.
In diesen Seiten wird aufgezeigt, wie man das konkret im Unterricht umsetzen kann, unterlegt mit konkreten Beispielen. Dabei ist der Ausgangspunkt die 1. Klasse Grundschule. Es wird gezeigt, wie man die Qualität im Laufe der Jahre steigern kann, wie der Ablauf aussieht, damit es auch erfolgreich ist und wo die Tücken liegen. Es reicht von der Idee über die Umsetzung bis zum Produkt und der abschließenden Präsentation. Wöchentlich kommt ein Kapitel dazu.
Die Erfahrung hat gezeigt, dass Kinder, die nach diesem Konzept arbeiten, ein großes Selbstbewusstsein entwickeln und ihre eigene Arbeit gewürdigt sehen.
Zentral in dieser Arbeit sind die Themen der Kinder, aber auch die Gemeinschaft. An diesen Beispielen wird auch sichtbar, wie digitale Medien in einem sinnvollen und konstruktiven Kontext eingesetzt werden können.
https://www.blikk.it/angebote/reformpaedagogik/rp90100.htm
Wortwolken
| Mit diesem Tool, das kostenlos im Internet zur Verfügung steht, kann man Wortwolken schaffen. |
Dazu ist es notwendig, dass man einen Text oder eine Sammlung von Wörtern zur Verfügung hat, die man einfügt (durch Kopieren).
Für die Arbeit selbst stehen verschiedenste Möglichkeiten zur Verfügung, von Farben über Abstände, Schriftarten bis zu fertigen 'Modellen' oder Vorlagen.
Beispiel Schmetterling
Es ist ein sehr kreatives Werkzeug, das man auch in der Grundschule einsetzen kann. Je geschickter man damit arbeiten kann, desto mehr Möglichkeiten gibt es, wirklich kreativ zu sein.
Didaktische Überlegungen
Es gibt sehr viele Möglichkeiten, das Werkzeug für die Arbeit einzusetzen.
Die Kinder erstellen eigene Wortwolken und speichern sie als Grafik ab. Diese stellen sie dann in den Blog und andere Kinder sowie die Lehrpersonen können sie kommentieren. Ideal wäre, wenn man in einen konstruktiven Diskurs kommt, um die Qualität schrittweise zu erhöhen.
1. Gedichte
Kinder können eigene Gedichte niederschreiben, die wichtigsten Wörter mehrmals schreiben und sie mit dem Tool grafisch gestalten. Dazu bieten sich die Vorlagen an, die man nutzen kann, um sich mit dem Programm vertraut zu machen.
2. Texte
Die Kinder nehmen Texte, die sie erstellt haben und machen daraus eine Wortwolke. Auf diese Weise können sie feststellen, welche Wörter sie am häufigsten verwendet haben. Dies zeigt sich in den unterschiedlichen Größen und Farben. Der eigene Text wird zu einem kleinen 'Kunstwerk'.
3. Von der Wortwolke zum Text
Die Lehrperson erstellt eine Wortwolke. Es reicht, eine Wortliste zu erstellen, wobei Wörter, je nach Wichtigkeit, öfters geschrieben werden (einfach umsetzbar durch kopieren). So entsteht eine Wolke und diese Wörter können die Kinder nutzen, um eine Geschichte zu schreiben.
4. Wortlisten
Eine interessante Funktion ist die Wortliste. Kinder können ihren Text einfügen und überprüfen, wie oft sie ein Wort verwenden. Das kann recht aufschlussreich sein, um auch zu schauen, welche Wörter z.B. gehäuft auftreten, die man eher vermeiden möchte (z.b. dann).
Umgekehrt kann auch eine Lehrperson einen Text einfügen und so die Häufigkeit von Wörtern überprüfen. Es kann einen gute Grundlage für ein gemeinsames Gespräch sein.
Hinweis:
Beispiel für die 1. Klasse Grundschule
Comics selbst machen
| Nun wollen wir uns mal einer ganz anderen kreativen Seite zuwenden, die Kindern großen Spaß machen kann. |
Das Programm Toonytool ermöglicht es, dass Kinder einfache Comics selbst erstellen können. In einer einfachen Variante wäre es möglich, bereits ab der 3. Klasse Grundschule damit zu arbeiten.
Die Kinder können jeweils ein Bild erstellen, dazu stehen verschiedene Werkzeuge zur Verfügung:
- Hintergrund (man kann auch eigene Fotos einfügen)
- Charaktere
- Sprech- und Gedankenblasen
- Objekte
Dieses Bild kann geteilt oder als Grafik gespeichert werden.
Möchte man ein komplettes Comic generieren, so ist es jedoch notwendig, diese Bilder dann in einem anderen Programm (z.B. Word) zusammenzufügen. Dies ist aber insofern interessant, da die Kinder erleben, wie so eine Arbeit abläuft.
Didaktischer Hinweis:
Man kann mit den Kindern einfache Geschichten entwickeln, die sie dann in den Blog stellen und wo andere Kinder in der Form des Kommentars die Geschichte weiterentwickeln.
Noch interessanter wird es, wenn es mit Audio unterlegt wird, z.B. Dialoge, die man mit Vips, das bereits in den meisten Blogs integriert ist (in der Kids-Version), aufnehmen kann.
Audio - Didaktisch
Die Grundlagen für die verschiedenen Möglichkeiten, Audioprodukte wie Hörspiele zu erzeugen, wurde bereits in diesem Blog aufgezeigt. Gearbeitet wird mit Audacity.
Hier werden nun Beispiele gezeigt, was man im Unterricht machen könnte.
1. Lesetraining
Audacity hat den großen Vorteil, dass man Lautstärke sichtbar macht. Daher ist es ein tolles Tool, um mit den Kindern ein Lesetraining zu machen. Die Kinder sehen selbst, wann sie zu leise gesprochen/gelesen haben. Damit entsteht eine Selbstkontrolle und mit regelmäßigen Üben kann das Kind lernen, auch lauter vorzulesen.
2. Geschichten entwickeln
Die Kinder lesen ein Buch und lesen daraus eine kurze Passage vor, die sie mit Audacity aufnehmen. Diese können sie dann mit Hilfe der verschiedenen Effekte verändern.
Ideal ist es, wenn sie Dialoge aufnehmen. In diesem Fall können sie durch verändern der Frequenz die Stimmen höher (z.B. Maus) oder tiefer (z.B. Bär) machen.
3. Geräusche
Die Kinder (geht auch alleine) überlegen sich ein Hörspiel und welche Geräusche sie brauchen (Wasser, Tür schlagen, Schritte, ... ). Sie überlegen sich, wie sie diese Geräusche erzeugen können (man denke hier an Theater). Mit Hilfe eines Smartphones nehmen sie die Geräusche auf. Nun könnten sie eine Geschichte (z.B. aus 1.) nehmen und überlegen, wo die Geräusche hineinpassen. Durch Experimentieren (Lautstärke, Höhe und Tiefen etc.) können sie ihr Hörspiel gänzlich verändern.
![]()
![]()
Hier ein Beispiel, wie nur mit Geräuschen gearbeitet wurde. Achten Sie bitte darauf, welchen Effekt das auf Sie selbst hat. Diese Arbeit ist äußert kreativ, führt zu vielen Fragen und macht in der Produktion viel Spaß.
![]()
Selbstverständlich gibt es im Internet Angebote zu Geräuschen. Man muss jedoch darauf achten, ob sie kostenpflichtig sind - und spannender bleibt es, selbst zu überlegen, wie man konkret die gewünschten Geräuschen herstellen kann.
4. Geräusche raten
Die Kinder erstellen eine Sammlung von Geräuschen und stellen sie den anderen Kindern z.B. im Blog zur Verfügung. Die Kinder können dann bei den Kommentaren ihre Vermutungen hineinschreiben. Ausgangspunkt könnte ein Beispiel der Lehrperson sein.
Für die unteren Klassen erstellt die Lehrperson sollte Beispiele und stellt sie im Blog den Kindern zur Verfügung.
5. Gegenstände raten
Es wird eine Reihe von Geräuschen zusammengestellt, die verschiedene Möglichkeiten bieten. Ziel ist es dabei, einen Gegenstand zu erraten.
Möglichkeiten:
- Der erste Buchstabe des Geräusches ist ein Teil des Wortes. Die Zusammensetzung aller Geräusche ergibt dann den Gegenstand.
- Die Kombination der Geräusche und Töne führt zum Ergebnis, also den Gegenstand.
- Kinder höherer Klassen erstellen das für Kinder der unteren Klassen oder den Kindergarten. Dabei nehmen sie nicht fertige Produkte her, sondern überlegen, wie sie diese Geräusche und Töne selbst erzeugen können.
6. Sachthema als Hörspiel
Das Kind bereitet ein Sachthema vor und erstellt dazu eine Audiodatei mit Hilfe von Audacity. Dies kann dann auch mit entsprechenden Geräuschen kombiniert werden.
Beispiel: Thema Tiere, Kind stellt verschiedene Tiere vor, erzählt dazu, was es erforscht hat und sucht die entsprechenden Tierlaute, die es mit in die Tonaufnahme einbindet.
6. Audiospur für Videos bearbeiten
Wenn man eigene Videos erstellt, kann man dort die Tonspur nachbearbeiten oder auch neu erstellen. Eine kurze Anleitung findet man in diesem Blog.
Dies sind nur einige Beispiele, wenn man die Kinder damit arbeiten lässt, wird man staunen, welche Kreativitä sie entwickeln und was sich damit machen lässt.
Es kann auch mal als Alternative für den klassischen Aufsatz betrachtet werden, der den mündlichen Sprachbereich fördert, da eine saubere Sprechweise notwendig ist.
Um dies auch über das Internet umsetzen zu können, müssen die Kinder im richtigen Format abspeichern und untereinander teilen. Sie könnten es auch in einer Videokonferenz (z.B. mit Jitsi) zu zweit bearbeiten.
7. Sprachen
Eine weitere Möglichkeit ist, Wörter oder Sätze in verschiedenen Sprachen aufzunehmen. Dies bietet sich z.B. für Italienisch oder Englisch an. Ein Kind spricht ein Wort oder einen Satz in der Muttersprache, ein zweites Kind übersetzt es in die zweite Sprache und achtet dabei auf die richtige Aussprache. In einem zweiten Schritt kann es umgekehrt umgesetzt werden.
8. Dialekte
Ein spannendes Projekt könnte der Vergleich von Wörtern in den verschiedenen Dialekten. Dies könnte ein Projekt zwischen verschiedenen Klassen im ganzen Land sein.
Die Kinder sammeln typische Wörter, nehmen diese auf, teilen sie online mit anderen Klassen, die nun ihre Version einfügen. Auf diese Weise entsteht eine Sammlung von Wörtern in verschiedenen Dialekten.
Ergänzend könnte man auch sprachliche Besonderheiten in den verschiedenen Dialekten herausarbeiten.
Aus dem Material lässt sich ein Audiorätsel entwickeln. Die Kinder müssen dann die verschiedenen Aussprachen den Dialekten zuordnen.
Falls Sie weitere Ideen und Impulse haben, wäre es toll, wenn Sie diese in den Kommentaren vorstellen. So kann ein Pool an Ideen entstehen.
s. auch Hörspiele mit Anleitungen
Hörspiele
Als Alternative zu den klassischen geschriebenen Texten bieten sich Hörspiele an, die die Kinder (ab der 4. Klasse) selbst erstellen.
Die Kinder können mit dem Programm Audacity (Schnellanleitung - Andreas Kalt, https://herr-kalt.de), das auf den PCs und Notebooks installiert ist oder kostenlos im Internet zu haben ist, selbst Hörspiele produzieren.
Sie können
- Geschichten aufnehmen,
- Stimmen verändern,
- mehrstimmige Chöre mit einer einzigen Stimme produzieren,
- Hintergrundgeräusche einbauen,
- selbst überlegen, wie man Geräusche machen kann, die man für das Hörspiel braucht...
also eine ungemein kreative Arbeit.
Gleichzeitig entdecken die Kinder, wie so ein Produkt entsteht, also Medienbildung erlebt.
Was man konkret für die Arbeit braucht, ist relativ wenig:
- Audacity, das kostenlos verfügbar ist
- ein Mikrofon (es empfiehlt sich, ein externes zu nutzen)
- einen ruhigen Raum.
Anleitungen aus dem Internet (Youtube):
- Audacity-Tutorial - Die wichtigsten Funktionen in 312 Sekunden
- Audacity für Anfänger 1 - Aufnahme/Kompressor
- Audacity für Anfänger 2 - Aufnahme/Bearbeitung/Lautstärke/Spuren
- Audacity für Anfänger 3 - Rauschen
- Audacity Tutorial - Stimme verbessern
- Audacity - Stimme verbessern (etwas anspruchsvoller)
Geräusche
https://www.audiyou.de/freesounds/
https://www.hoerspielbox.de/category/geraeusche/
Mathematik - Plötzlich hustet die ganze Klasse
Es stellt sich die Frage, was man in Mathematik machen kann, das etwas mit dem aktuellen Thema zu tun hat und gleichzeitig den Kindern die Möglichkeit bietet, ihre Fertigkeiten und Fähigkeiten konkret umzusetzen, also ihre Kompetenzen zu zeigen.
Wir haben auf blikk in der Arbeitsumgebung ein Projekt schon öfters durchgeführt, das sich genau mit diesem Thema beschäftigt. Und plötzlich hustet die ganze Klasse.
Dieses Projekt, so hat die Erfahrung gezeigt, macht den Kindern unheimlich Spaß. Es kann ab der 4. Klasse umgesetzt werden. Dazu muss man eine nicht zu starre Struktur vorgeben, in der die Kinder dann aber sich voll entfalten dürfen. Vertrauen Sie auf das Potential der Kinder, es ist immer wieder beeindruckend.
Es ist ein fächerübergreifendes Thema und könnte in ca. 2 Wochen umgesetzt werden.
Fächer und Themen:
- Sprache - Aufsatz und Gedichte
- Gesundheitserziehung - Hygienemaßnahmen
- Naturwissenschaften - Grippe, Viren, Medizin
- Geschichte - die großen Epidemien
- 2. Sprache
- Mathematik - Wahrscheinlichkeitsrechnung und Statistik
- Kunst - Zeichnungen
Blog zum Thema mit vielen Beispielen
Interessante Beispiele:
https://www.blikk.it/forum/blog.php?bn=primmathe_grippe&page=3
https://www.blikk.it/forum/blog.php?bn=primmathe_grippe
Wir rechnen und erklären! (Kinder erklären)












Kategorien: Ideen für den UnterrichtGeschichteKunstSpracheThemenIdeen in blikk