blikk

Integration in Österreich

forum galerie sitemap
punkt infothek
blikk reform

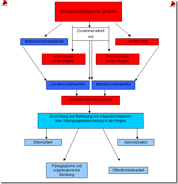
Schulische Integration in Wien

an den anfang zurueck weiter ans ende eine ebene nach oben


 

 

an den seitenanfang