blikk info infothek forum galerie sitemap

Modellbildungswerkzeug
Modellbeispiele aus der Ökonomie

anfang zurueck weiter ende nach oben

Dynamische Wirtschaftstheorie
  Aus dem Internet kann ein 48 Seiten umfassendes Skript von Prof. Dr. Peter Spahn - Ökonomische Modelle und mathematische Grundlagen - als pdf-Datei heruntergeladen werden. Gebt in Google den folgenden String ein: "Dynamische Wirtschaftstheorie Peter Spahn". Die Ausführungen sind sehr anspruchsvoll.
   

 

Beispiel zum Werkzeug
STELLA
  Economics: This case study shows how STELLA was used to teach the basic macroeconomic model at a prestigious liberal arts college. (These case studies require the Adobe Acrobat Reader; es kann als pdf-Dokument heruntergeladen werden.)
 
nach oben
Abschlussbericht einer Modellierungswoche zum Thema: Ökonomische Modelle
 

An der Modellierungswoche an der Universität Duisburg, Institut für Mathematik haben unter Leitung von Dr. M. Wolter 10 Schülerinnen und Schüler und 2 Lehrerinnen und Lehrer teilgenommen. In der Folge werden die beiden folgenden (von insgesamt vier) Aufgabenstellungen skizziert:

 
nach oben
Angebot und Nachfrage
bestimmen den Preis.
Das Modell nach Cobweb
  Preisentwicklung auf einem freien Mark

Wir stellen uns vor, ein neues Produkt mit dem Anfangspreis p0 = 1 € einführen zu wollen, für das folgende Voraussetzungen gelten:
  • Je höher der alte Preis pn-1 ist, desto größer sei die aktuell angebotene Menge An.
  • Je höher der aktuelle Preis pn ist, desto geringer sei die nachgefragte Menge Mn.
  • Zu jedem Zeitpunkt n stelle sich ein Gleichgewicht zwischen aktuellem Angebot (An) und aktuell nachgefragter Menge Mn ein.
Die Variable n verkörpert hierbei jeweils einen beliebigen Zeitpunkt, der auf n-1 folgt. Es gilt die Zeitleiste t = 1, 2, 3, ..., n-1, n, n+1, ...
 
nach oben
Das Multiplikator- Akzelerator- Modell nach Samuelson:
  Entwicklung des Volkseinkommens

Die zeitliche Entwicklung des Volkseinkommens soll wiederum in Abhängigkeit von der zeitlichen Entwicklung des Konsums und der Investition beobachtet werden.

Ökonomische Bedingungen:
  • Der zukünftige Konsum sei proportional zum aktuellen Volkseinkommen.
  • Die zukünftige Investition sei eine lineare Funktion der Änderung des Konsums.
  • Das Einkommen zerfalle in Konsum und Investition.
 
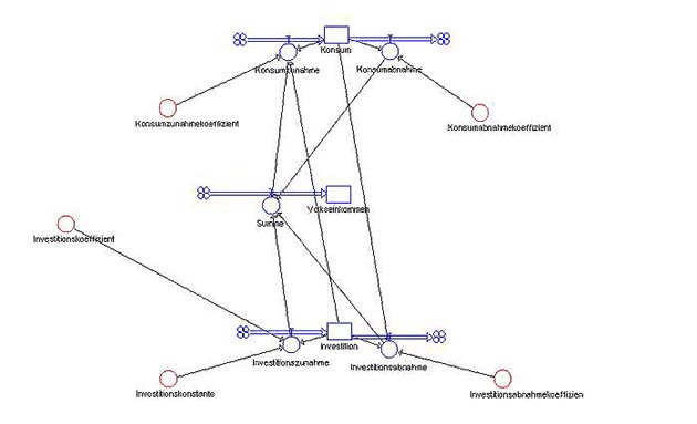
Flussdiagramm zum Problem
     
Zustandsgleichungen
 
  • Konsum.neu <-- Konsum.alt + dt*(Konsumzunahme- Konsumabnahme)
  • Startwert Konsum = 6
  • Investition.neu <-- Investition.alt + dt*(Investitionszunahme- Investitionsabnahme)
  • Startwert Investition = 4
  • Volkseinkommen.neu <-- Volkseinkommen.alt + dt*(Summe)
  • Startwert Volkseinkommen = 10
Zustandsänderungen
 
  • Konsumzunahme = Konsumzunahmekoeffizient*Investition
  • Konsumabnahme = Konsum*Konsumabnahmekoeffizient
  • Investitionszunahme = Investitionskoeffizient*Investition + Investitionskonstante
  • Investitionsabnahme = Investitionsabnahmekoeffizient*Konsum
  • Summe = Konsumzunahme+Investitionszunahme- Konsumabnahme-Investitionsabnahme
Parameter
 
  • Investitionsabnahmekoeffizient = 0.4
  • Konsumzunahmekoeffizient = 0.6
  • Konsumabnahmekoeffizient = 0.4
  • Investitionskoeffizient = -0.4
  • Investitionskonstante = 3
 
Zwei Ergebnisse von Simulationsläufen
     

Konsum, Volkseinkommen und Investition hinken hintereinander her. Aber schon geringe Änderungen der Parameterwerte können, wie hier dargestellt, zu einem grundlegend unterschiedlichen zeitlichen Verhalten der Zustandsgrößen führen. Aber sie pendeln sich auf einem Grenzwert ein.
nach oben