blikk blikk-Bildung   Integration in Österreich          
  zum forum zur galerie zur übersicht  
infos zum arbeitsbereich infothek  
blikk lehrerfortbildung        
   
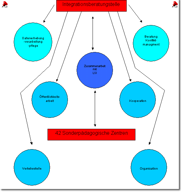
Schulische Integration in Wien   zum anfang zurückblättern umblättern ans ende eine ebene nach oben
von Ingrid Heger            


 

   

© Pädagogisches Institut der deutschen Sprachgruppe - Bozen - 2000