Dynamische Wirtschaftstheorie
|
|
Aus dem Internet kann ein 48 Seiten umfassendes Skript von Prof. Dr. Peter Spahn - Ökonomische Modelle und mathematische Grundlagen - als pdf-Datei heruntergeladen werden. Gebt in Google den folgenden String ein: "Dynamische Wirtschaftstheorie Peter Spahn". Die Ausführungen sind sehr anspruchsvoll. |
| |
|
|
|
|
Economics: This case study shows how STELLA was used to teach the basic macroeconomic model at a prestigious liberal arts college. (These case studies require the Adobe Acrobat Reader; es kann als pdf-Dokument heruntergeladen werden.) |
|
|
|
Abschlussbericht einer Modellierungswoche zum Thema: Ökonomische Modelle
|
|
An der Modellierungswoche an der
Universität Duisburg,
Institut für Mathematik haben unter Leitung von Dr. M. Wolter
10 Schülerinnen und Schüler und 2
Lehrerinnen und Lehrer teilgenommen.
In der Folge werden die beiden folgenden (von insgesamt vier) Aufgabenstellungen skizziert:
|
|
|
|
Angebot und Nachfrage
bestimmen den Preis.
Das Modell nach Cobweb |
|
Preisentwicklung auf einem freien Mark
Wir stellen uns vor, ein neues Produkt mit dem Anfangspreis p0 = 1 € einführen zu wollen, für das folgende Voraussetzungen gelten:
- Je höher der alte Preis pn-1 ist, desto größer sei die aktuell angebotene Menge An.
- Je höher der aktuelle Preis pn ist, desto geringer sei die nachgefragte Menge Mn.
- Zu jedem Zeitpunkt n stelle sich ein Gleichgewicht zwischen aktuellem Angebot (An) und aktuell nachgefragter Menge Mn ein.
Die Variable n verkörpert hierbei jeweils einen beliebigen Zeitpunkt, der auf n-1 folgt.
Es gilt die Zeitleiste t = 1, 2, 3, ..., n-1, n, n+1, ... |
|
|
|
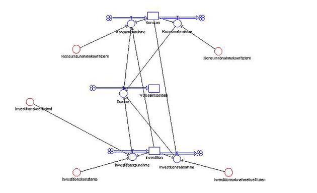
Das Multiplikator- Akzelerator- Modell nach Samuelson: |
|
Entwicklung des Volkseinkommens
Die zeitliche Entwicklung des Volkseinkommens soll wiederum in Abhängigkeit von der zeitlichen Entwicklung des Konsums und der Investition beobachtet werden.
Ökonomische Bedingungen:
- Der zukünftige Konsum sei proportional zum aktuellen Volkseinkommen.
- Die zukünftige Investition sei eine lineare Funktion der Änderung des Konsums.
- Das Einkommen zerfalle in Konsum und Investition.
|
|
|
Flussdiagramm zum Problem |